Stapelgeheugens
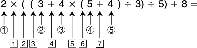
Deze calculator gebruikt geheugenzones, "stapelgeheugens" genoemd, om tijdelijk waarden (numeriek stapelgeheugen) en commando's (commandostapelgeheugen) te bewaren volgens hun voorrang tijdens berekeningen. Het numerieke stapelgeheugen heeft 10 niveaus en het commandostapelgeheugen heeft 24 niveaus. Een fout met het stapelgeheugen (Stack ERROR) doet zich voor telkens als u een berekening probeert uit te voeren die zo complex is dat de capaciteit van een stapelgeheugen wordt overschreden.
Voorbeeld:

Numeriek stapelgeheugen

Commandostapelgeheugen

Berekeningen worden uitgevoerd in volgorde volgens de "Prioriteitvolgorde van berekeningen". Commando's en waarden worden uit het stapelgeheugen gewist wanneer de berekening wordt uitgevoerd.

